近日,生命科學學院欒維江教授團隊和中國科學院遺傳與發育生物學研究所李家洋院士團隊開展合作研究,發現水稻FT-like家族成員OsFTL12在水稻抽穗開花及株型建成中的重要作用,為水稻的分子設計育種及品種改良提供了基因儲備和材料基礎。1月31日,Plant Biotechnology Journal以Article形式在線發表了這一研究成果。

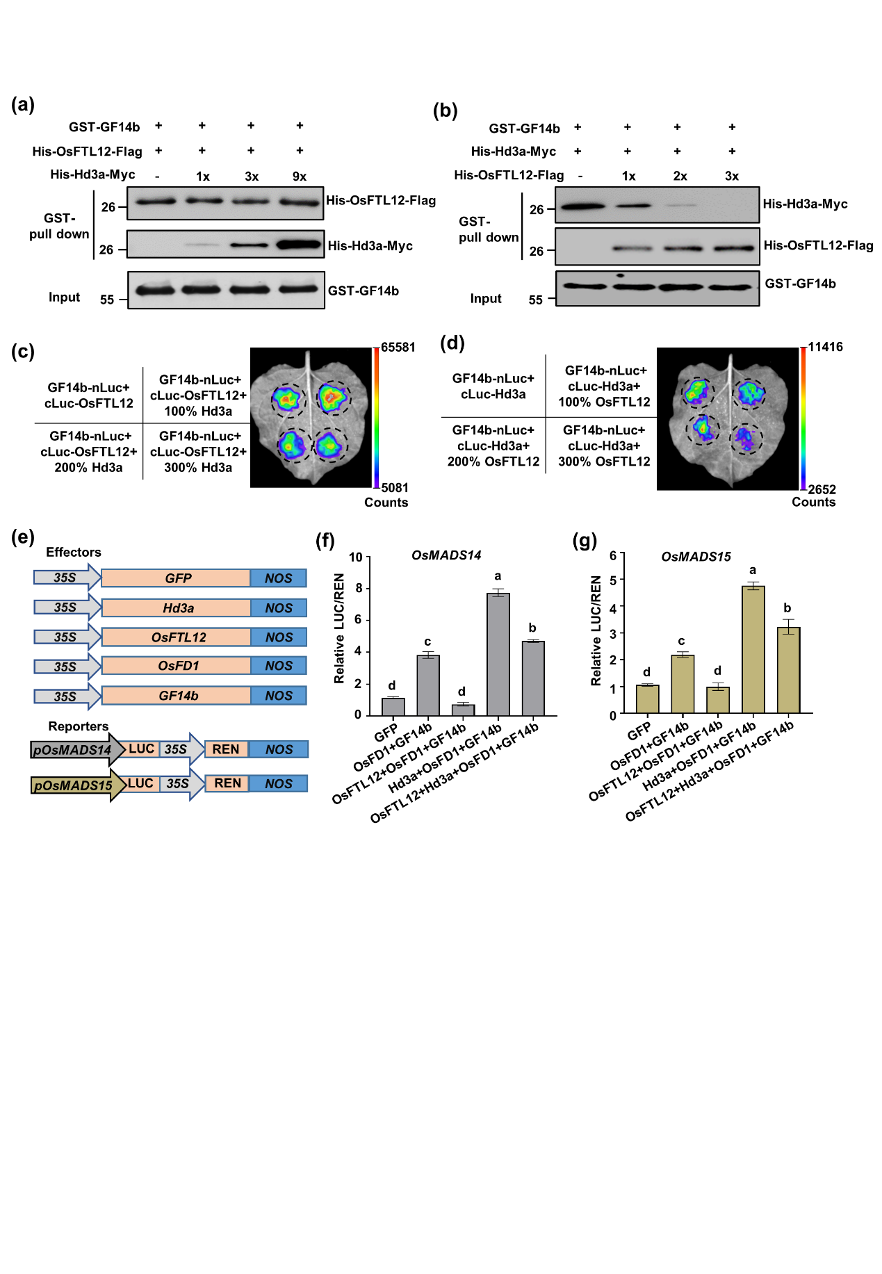
水稻完成生命周期要經歷營養生長期和生殖生長期兩個階段,從營養生長向生殖生長的轉變能夠決定水稻的抽穗開花期,這一生理過程主要受類成花素家族(FT-like)成員控制。研究團隊前期研究發現OsFTL12可能參與水稻開花調控。本研究中,研究團隊通過創建OsFTL12過量表達及基因編輯敲除遺傳材料,發現OsFTL12過表達后抑制水稻開花延長水稻抽穗期,說明OsFTL12在水稻抽穗開花期調控上與成花素Hd3a及RFT1具有相反的作用,且OsFTL12過表達同時影響水稻的株高與穗型(圖1)。進一步研究表明OsFTL12可以與成花素Hd3a競爭結合受體GF14b,并與OsFD1轉錄因子互作形成成花素抑制復合體(Florigen repression complex, FRC),結合開花特征基因OsMADS14/OsMADS15基因的啟動子,抑制其轉錄活性,從而抑制水稻的抽穗開花(圖2)。

圖1:過量表達OsFTL12延長水稻抽穗期并影響水稻株高及穗型

圖2:OsFTL12與Hd3a競爭結合GF14b形成FRC并抑制開花特征基因的啟動子
天津師范大學已畢業的碩士研究生鄭瑞(目前南開大學博士在讀)和中國科學院遺傳與發育生物學研究所孟祥兵高級工程師及胡慶亮博士后為論文的共同第一作者,天津師范大學欒維江教授和中國科學院遺傳與發育生物學研究所余泓研究員為本文的共同通訊作者,中國科學院遺傳與發育生物學研究所李云海研究員和武漢大學張羽博士也參與了該研究。論文得到國家自然科學基金(No. 31770343)和天津市水稻產業技術體系創新團隊項目(No. ITTRRS2021100004)的資助。
論文鏈接:https://onlinelibrary.wiley.com/doi/abs/10.1111/pbi.14020